تسجيل الدخول
نسيت كلمة المرور
حساب جديد
إنشاء حساب
  • En
  • الرئيسية
  • عن الجامعة
    • عن الجامعة
    • التوجهات الاستراتيجية
    • لمـــــــاذا الإمــاراتيــة
    • نبـــذة عـن الجـــامعــة
    • الهيكــل التـنظيمــي
    • التـــقاريـر السنــويــة
    • الشراكات والاتفاقيات
    • الإعتمادات الاكاديمية
    • رئاسة الجامعة
    • كلمـة رئيــس الجـــامـعـة
    • كلمة نائب رئيس الجامعة
    • الهـــيــكل التنـــــظيـمي
    • مجــلــــس الجــــامــعــــة
    • الأمانة العامة
    • عن الامانة العامة
    • كلمة الامين العام
    • الهيكل التظيمـي
    • كادر الجامعة
  • الكليات والعمادات
    • كلية الطب والعلوم الصحية
    • كلية الهندسة وتكنولوجيا المعلومات
    • كلية العلوم الإدارية والمالية
    • عمادة الدراسات العليا والبحث العلمي
    • كلية طب الأسنان
  • المراكز
    • مركز التطوير وضمان الجودة
    • عن المركز
    • كادر المركز
    • كلمة عميد المركز
    • التوجهات الإستراتيجية للمركز
    • لوائح وأنظمة العمل
    • مركز التدريب والتاهيل
    • عن المركز
    • البرامج والدورات
    • مهام مركز التدريب والتأهيل
    • الهيكل التنظيمي للمركز
    • التوجهات الاستراتيجية للمركز
  • شؤون الطلاب
    • لائحة شؤون الطلاب
    • الرسوم الدراسية
    • القبول والتسجيل
    • نتائج الطلاب
  • الإعلام
    • اخر الأخبار
    • أخر الإعلانات
    • فيديو
  • الطلبة
    • البيئة الجامعية
    • مشاريع وأبحاث التخرج
    • جداول الاختبارات
    • الجداول الدراسية
    • روابط تعليمية مهمة
  • المجلة العلمية
  • البحث العلمي
    • الأبحاث العلمية
  • معامل الجامعة
  • اتصل بنا
  • المزيد
    • منتديات الجامعة
    • الشركاء والاتفاقيات
    • التعليم الإلكتروني
    • روابط تعليمية مهمة
    • البريد الإلكتروني الجامعي
  • عن الجامعة
  • عن الجامعة

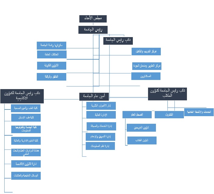
الهيكــل التـنظيمــي

مشاركة الصفحة
التوجهات الاستراتيجية
كلمـة رئيــس الجـــامـعـة
لمـــــــاذا الإمــاراتيــة
نبـــذة عـن الجـــامعــة
عن الامانة العامة
كلمة الامين العام
الهيكل التظيمـي
كلمة نائب رئيس الجامعة
الهـــيــكل التنـــــظيـمي
التـــقاريـر السنــويــة
الشراكات والاتفاقيات
الإعتمادات الاكاديمية
مجــلــــس الجــــامــعــــة
العودة للأعلى

القائمة البريدية

روابط

  • بوابة التنسيق الالكتروني
  • التسجيل في الجامعة
  • البريد الإلكتروني الجامعي
  • المجلة العلمية
  • التعليم الإلكتروني
  • روابط هامة
قيم موقعنا:

تواصل معنا

صنعاء - حدة، فج عطان، شارع بيروت

رقم التلفون: 9671432222

هاتف محمول: 781232222

البريد الإلكتروني: info@eiu.edu.ye

yemen

تابعنا

الجامعة الإماراتية الدولية - جميع الحقوق محفوظة 2014 - 2026
  • سياسة الخصوصية
  • |
  • الشروط والأحكام